

引言
近期,坤澜所争议解决团队代理了一起金融纠纷仲裁案件,案件争议焦点之一是涉案协议的性质是否属于债务加入以及效力如何,仲裁庭对前述问题的认定对债权人的债权实现具有实质性影响。在融资领域中,为使债权人的债权得以充分实现,当事人约定以第三人加入债务作为“外部增信措施”的情况已颇为常见。《中华人民共和国民法典》(下称“《民法典》”)第552条专门对“债务加入”这种并存式的债务承担作了明确规定。由于债务加入表现形式多样,且其与连带责任保证、第三人履行债务、第三人代为履行、债务移转等制度存在部分相似之处,使得纠纷定性成为难点并可能引发各方责任难以界定的问题。有鉴于此,在《民法典》将债务加入正式确立为一项民事法律制度的背景下,本文对债务加入的概念和发展历程、构成要件、效力、法律后果进行系统化梳理分析,并将债务加入与类似制度进行比较,最后就债务加入的实务操作问题提出合理建议,为拟通过债务加入进行外部融资的企业提供详实的风险防控建议。
一、债务加入的发展历程、基本概念及构成要件
01 发展历程
根据民法债务承担理论,债务承担有两种主要类型:一是免责的债务承担,即我们通常所称的“债务转移”;二是并存的债务承担,即通常所称的“债务加入”。原《中华人民共和国合同法》(下称“《合同法》”)第84条,辅以第85条的债务人抗辩和第86条从债务承担共三个条款对于债务转移作了明确规定,但《合同法》并未对“债务加入”作出明确规范。在很长一段时间内,债务加入制度在我国民事法律体系中并未被明确设立,仅在相关纪要中有部分提及。
2005年9月23日,江苏省高级人民法院审判委员会审议通过《江苏省高级人民法院关于适用<中华人民共和国合同法>若干问题的讨论纪要(一)》(苏高法审委〔2005〕16号),该纪要的第十七条规定“债务加入是指第三人与债权人、债务人达成三方协议或第三人与债权人达成双方协议或第三人向债权人单方承诺由第三人履行债务人的债务,但同时不免除债务人履行义务的债务承担方式。”这是法院首次在规范性文件中对债务加入作出明确界定。
2019年11月8日,最高人民法院印发的《全国法院民商事审判工作会议纪要》(法〔2019〕254号,下称“《九民会议纪要》”)也提及了债务加入,其中第23条规定:“【债务加入准用担保规则】法定代表人以公司名义与债务人约定加入债务并通知债权人或者向债权人表示愿意加入债务,该约定的效力问题,参照本纪要关于公司为他人提供担保的有关规则处理。”不过《九民会议纪要》提及的“债务加入”限于类似“公司担保”情形的效力问题,而非将债务加入作为一般民事法律制度予以确立。
债务加入制度在我国民事法律体系中正式得以确立系在2021年1月1日开始施行的《民法典》中。《民法典》第552条新增了债务加入制度:“第三人与债务人约定加入债务并通知债权人,或者第三人向债权人表示愿意加入债务,债权人在合理期限内未明确拒绝的,债权人可以请求第三人在其愿意承担的债务范围内和债务人承担连带债务。”《民法典》正式将债务加入制度纳入法典,填补了债法的一项空白,进一步构建起较为完整的债务承担制度体系,有利于债权人权利的实现,也为司法实践中准确认定债务承担类型、妥善处理相关纠纷提供法律依据。
值得一提的是,虽然在《民法典》颁布之前,我国法律规范对于债务加入并未明确予以规定,但经济生活及司法实践中对于债务加入制度已长期应用,笔者选取三个最高院在不同时期作出的代表性案例简要介绍如下:
表2:《民法典》施行前“债务加入”典型案例
02 基本概念和构成要件
纵观上述债务加入的整个发展历程,并结合相关司法裁判规则,再根据《民法典》第552条对债务加入的规定,对于债务加入的基本概念和构成要件已非常清晰明确。
《<全国法院民商事审判工作会议纪要>理解与适用》(下称“《九民会议纪要理解与适用》”)将债务加入定义为:“债务加入,学说亦称并存的债务承担,系指第三人加入到既存的债务关系中,与债务人就其债务对债权人负连带之责。因相当于在债务人之外为债权人增加了一个新的债务人,债务加入和保证一样具有担保债权实现的功能。”具体而言,债务加入是指第三人承诺由其履行债务人的债务(不仅包括已有债务,亦包括或然债务),但同时不免除债务人履行义务的一种并存债务承担方式;第三人既可与债务人约定加入债务,也可通过向债权人单方允诺加入债务;第三人加入债务需通知债权人,无需债权人明确同意,但债权人有拒绝权;第三人在其愿意承担的债务范围内与债务人对债权人承担连带清偿责任。
关于债务加入的构成要件,《民法典合同编理解与适用》认为债务加入的构成要件主要包括四方面:(1)原债权债务关系有效存在;(2)第三人与债务人约定第三人作为新债务人加入该债的关系来承担债务;(3)原债务人的债务并不减免;(4)将此债务加入的情形通知债权人,或者第三人向债权人表示愿意加入债务,债权人未在合理期限内明确拒绝。笔者根据《民法典》第552条之规定,并结合法学理论界观点及司法审判实践中要点,对于债务加入的构成要件进一步细化为如下几方面:
其一,原债权债务关系合法、有效。由于债务加入系在不改变原债务的情况下增加债务承担主体,如果原债权债务根据法律规定被认定无效或者可撤销,则第三人没有可履行的债务,也无所谓债务加入。
其二,原债务具有可移转性。如原债务涉及人身属性而不能转移、不能由他人履行,或者原债务人与债权人约定不可由他人履行,则即便第三人作出加入债务的意思表示,原则上债务加入也不能成立。
其三,第三人具有债务加入的意思表示,且债权人未拒绝。构成第三人债务加入存在三种情形:其一为第三人与债务人达成债务加入的意思并通知债权人;其二为第三人向债权人表示愿意加入债务;其三为第三人与债务人、债权人同时达成债务加入的意思表示。不论哪种情形均要求第三人有债务加入的意思表示。除此之外,如债权人明确表示反对,即便第三人有加入债务的意思表示,债务加入也无法成立。值得注意的是,该条规定债务加入的成立并不要求必须经过债权人明示同意。
其四,债务加入应当通知债权人。第三人加入债务,虽不需债权人同意,但应当通知债权人,如果未通知债权人则对债权人不发生效力,债权人可以拒绝第三人的债务加入行为。
其五,原债务人不脱离债务关系,与债务加入人无先后清偿顺序。第三人加入债务后,原债务人与第三人就同一债务负有履约义务,原债务人并没有因第三人加入债务而免除其履行义务,债务加入在性质上具有担保债权实现的功能,但与保证担保有着本质区别。
其六,第三人承担的债务不应超出原债务的范围。债务加入系第三人对原债务全部或部分的承担,如果第三人承担债务超出原债务范围,则就超出的部分属于债务加入人与债权人之间基于意思表示而形成的新的债务,而非债务加入。
其七,特殊情况下债务加入的效力参照担保制度。根据《九民会议纪要》第23条以及《最高人民法院关于适用<中华人民共和国民法典>有关担保制度的解释》(下称“《民法典担保制度解释》”)第12条的规定,人民法院在认定该行为的效力时,可以参照关于公司为他人提供担保的有关规则处理。除了几种特定情况下,公司作出债务加入意思表示无需内部机关决议之外,原则上公司作为债务加入人对外与原债务人共同承担债务的需要公司内部机关决议,具体下文再行阐述。
在满足上述构成要件的情况下构成债务加入,就债务加入的效果而言,债务加入人在其愿意承担且经债权人明示或默示同意的债务范围内承担责任;原债务人仍承担债务且债务范围不发生变化;债务加入人和债务人在债务加入人应承担的债务范围内承担连带责任。
二、债务加入与类似民事法律制度之辨析
债务加入、债务转移、第三人履行债务、第三人代为履行及连带责任保证均为在第三人履行完毕相应责任范围内的债务后,导致原债权债务关系在对应范围内消灭的制度。各制度之间存在一定相似性,但在责任承担方式和法律后果上又有所不同。对债务加入制度与前述类似制度加以辨析,更有助于强化对债务加入制度的理解。
01 债务加入与债务转移
债务转移即“免责的债务承担”,根据《民法典》第551条之规定,“债务人将债务的全部或者部分转移给第三人的,应当经债权人同意。债务人或者第三人可以催告债权人在合理期限内予以同意,债权人未作表示的,视为不同意。”据此,债务转移是指债权人或者债务人与第三人之间达成转让债务的合意,由第三人取代原债务人承担全部债务,原债务人退出债的关系。尽管债务转移与债务加入具有一定的相似性,但债务转移的法律后果除了第三人成为合同当事人之外,原债务人不再就已转移的全部或部分债务承担任何义务,债务人实际退出已转移的债务,这与债务加入中第三人与原债务人连带承担义务有本质差异。债务转移与债务加入二者在构成要件、法律后果等诸多方面均有区别,具体如下:
关于债务转移与债务加入的问题,在明晰了上述异同之处后,笔者重点强调如下三个问题:
(1)在司法实践中,当事人可能对于债务转移还是债务加入意思表示不清晰,对于该种情况如何认定的问题,《民法典合同编理解与适用》中释义中的观点是在债务转移与债务加入的意思表示不明确时,考虑到债权人对债务人资历与履行能力的信赖,从保护债权人利益的价值出发,债务人不应轻易地从原债务中脱离,可以推定为债务加入,即债务人应当继续对债权人承担清偿责任。
(2)关于抗辩权和抵销权的适用,债务转移与债务加入相关规定是一致的。就抗辩权而言,根据《民法典》第553条的规定,债务人转移债务的,新的债务人可以主张原债务人对债权人的抗辩。根据上述规定,在免责的债务转移方式中,第三人取代原债务人地位成为新的债务人,除了法律另有规定、当事人另有约定以及根据债务性质不得转移的情形外,第三人基于原债权债务关系,当然取得原债务人对债权人的抗辩权。就抵销权而言,《民法典》第553条明确规定了债务转移的情况下,原债务人对债权人享有的债权,新债务人不得向债权人主张抵销,《民法典合同编理解与适用》中补充了一种例外情况,即如债务人将其对债权人的债权一并转让给第三人,则该第三人作为新债务人享有对债权人的抵销权。同时,《民法典》第553条关于新债务人抗辩权和抵销权的规定,在债务加入中,应当被适用。因此,债务加入人可以援引原债务人的同时履行抗辩权、先诉抗辩权、合同撤销抗辩权、债权无效抗辩权、诉讼时效抗辩权等,但不得援引原债务人对债权人的抵销权。
(3)从目前的司法裁判规则来看,债务加入人承担连带债务后,不得向保证人追偿。原因在于债务加入不构成债权转移,现行法律并未规定债务加入人承担连带债务后可以向保证人追偿,故债务加入人向债权人的保证人追偿并无合理依据。
02 债务加入与第三人履行债务
《民法典》第五百二十三条规定了“第三人履行债务”,即“当事人约定由第三人向债权人履行债务,第三人不履行债务或者履行债务不符合约定的,债务人应当向债权人承担违约责任”。债务加入与第三人履行债务具体区别如下:
表4:“债务加入“与“第三人履行债务”之异同
基于上述差异,我们认为,在第三人未明确其行为构成债务加入,且各方没有债务人退出债务的合意之前提下,应视为第三人履行债务而非债务加入。
03 债务加入与第三人代为履行
《民法典》第五百二十四条规定的“第三人代为履行制度”是一项新制度,即“债务人不履行债务,第三人对履行该债务具有合法利益的,第三人有权向债权人代为履行;但是,根据债务性质、按照当事人约定或者依照法律规定只能由债务人履行的除外。债权人接受第三人履行后,其对债务人的债权转让给第三人,但是债务人和第三人另有约定的除外。”债务加入与第三人代为履行具有一定的相似性,都可能因第三人替代债务人清偿债务而使债务全部或部分消灭。但二者也有明显的区别:
表5:“债务加入“与“第三人代为履行”之异同
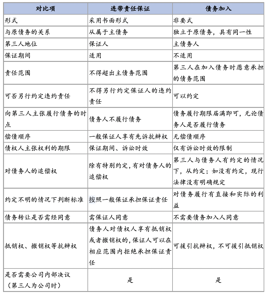
04 债务加入与连带责任保证
根据《民法典》第688条的规定,连带责任保证,是指保证人与主债务人对主债务的履行承担连带责任的保证。根据《民法典担保制度解释》第12条的规定:“法定代表人依照《民法典》第552条的规定以公司名义加入债务的,人民法院在认定该行为的效力时,可以参照本解释关于公司为他人提供担保的有关规则处理。”债务加入中,第三人与债务人承担连带责任,而连带责任保证人与债务人亦承担连带责任;在公司作为第三人的情况下,不论是债务加入还是保证,均需按照公司法中对外担保规则审查公司内部决议。具体而言,债务加入与连带责任保证主要存在以下相同与不同之处:
表6:“债务加入“与“连带责任保证”之异同
尽管存在上述差异,但由于债务加入和连带责任保证在责任形式、部分生效要件、法律后果、制度功能上具有一定的相似性,对于当事人之间约定不甚明确的情况下如何作出认定也是司法裁判案件争议焦点之一。对于债务人来说,相关约定定性为保证则可增多可抗辩的余地;而对于债权人来说,相关约定定性为债务加入则更有利于保障债权实现。《九民会议纪要理解与适用》提出应从文义优先原则、第三人愿意承担的债务内容与原债务是否具有统一性、当事人有无履行顺位的真实意思表示三个方面判断构成保证抑或是债务加入。《民法典担保制度解释》第三十六条第三款规定:“第三人提供的承诺文件难以确定是保证还是债务加入的,人民法院应当将其认定为保证”,也即当意思表示经解释仍无法确定其准确含义、不能确定双方间系债务加入关系抑或保证合同关系时,可适用前述规定,推定双方之间构成保证关系。针对前述问题,我国司法实践经常采用“利益标准”对此作出区分,即第三人自身如果对债务履行有直接和实际的利益,则构成债务加入,否则构成保证担保。
表 7:“债务加入“与“连带责任保证”表意不明时的典型案例
三、债务加入的效力问题
在融资领域中,公司通过债务加入提供增信措施促进资金融通极为常见。在司法实践中有相当一部分纠纷集中在公司法定代表人、实际控制人等滥用公司法人独立地位和股东有限责任,未经公司内部决议代表公司作出债务加入承诺的问题。对于公司债务加入行为是需要经股东会或董事会决议,未经内部决议是否有效的问题也经历了不同阶段的司法规则演变。
01 关于公司债务加入效力认定的演变过程
(1)《九民会议纪要》颁布前无明确法律规范,司法裁判规则不统一
《九民会议纪要》颁布前,关于债务加入的效力问题并无任何法律规范加以明确。彼时的司法裁判规则基本倾向于只要相关协议加盖公司公章,债务加入即为有效,无须经公司内部程序。但也有部分法院参照《公司法》第16条的规定审查债务加入是否经过内部决议进而认定其效力。
表8:九民会议纪要颁布前“债务加入”不同裁判观点
(2)《九民会议纪要》颁布后确立了债务加入准用担保规则
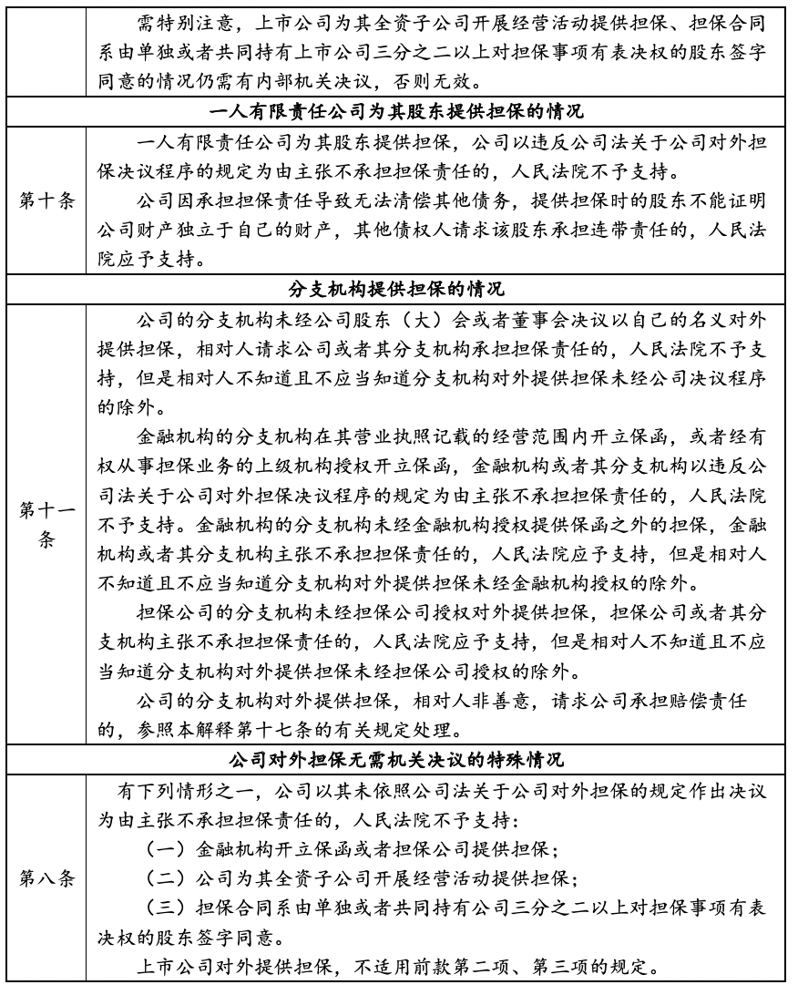
由于在《九民会议纪要》颁布之前,就债务加入是否需经公司内部决策的问题,实践中存在争议。因此,《九民会议纪要》在规定公司担保效力规则时,一并确立了债务加入准用担保规则。债务加入未经公司机关决议,法定代表人或代理人属越权代表,债权人不构成善意,公司债务加入的承诺或合同无效。同时,《九民会议纪要》第19条也明确规定了四种无须机关决议的例外情况,即(1)公司是以为他人提供担保为主营业务的担保公司,或者是开展保函业务的银行或者非银行金融机构;(2)公司为其直接或者间接控制的公司开展经营活动向债权人提供担保;(3)公司与主债务人之间存在相互担保等商业合作关系;(4)担保合同系由单独或者共同持有公司三分之二以上有表决权的股东签字同意。当存在前述任一种情形时,即便债权人知道或者应当知道第三人加入债务没有公司机关决议,也应当认定债务加入符合公司的真实意思表示,债务加入行为有效。
(3)《民法典担保制度解释》对债务加入效力作进一步明确
《民法典担保制度解释》第12条沿袭了《九民会议纪要》第23条的规定,规定法定代表人依照《民法典》第552条的规定以公司名义加入债务的,可参照《民法典担保制度解释》关于公司为他人提供担保的有关规则处理。当然,《民法典担保制度解释》也明确规定了无须机关决议的例外情况,即(1)金融机构开立保函或者担保公司提供担保;(2)公司为其全资子公司开展经营活动提供担保;(3)担保合同系由单独或者共同持有公司三分之二以上对担保事项有表决权的股东签字同意。同时特别指出上市公司对外提供担保,不适用前述第(2)项、第(3)项的情形。
承上所述,《九民会议纪要》及《民法典担保制度解释》规定债务加入效力准用担保规则的原理在于债务加入人承担的责任比担保人承担的责任更重,根据举轻以明重的原理,既然为他人提供担保都要按照《公司法》第16条的规定经过公司有权机关决议通过,那么债务加入人如果是公司,其加入债务,当然也应当遵守《公司法》第16条的规定。对比《九民会议纪要》及《民法典担保制度解释》关于“无须机关决议的例外情况”之规定可以发现最大的区别在于《民法典担保制度解释》将《九民会议纪要》规定的“公司为其直接或者间接控制的公司开展经营活动向债权人提供担保”调整为“公司为其全资子公司开展经营活动提供担保”,删除了“公司与主债务人之间存在相互担保等商业合作关系”,同时新增对上市公司的特别规定。
02 关于债务加入效力的司法裁判要点
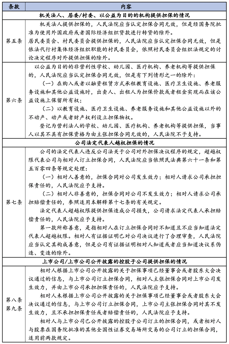
承上所述,《民法典》及《民法典担保制度解释》颁布后,对于债务加入的效力认定有了更为明确的法律规范,法院在认定债务加入的效力时参照《民法典担保制度解释》关于公司为他人提供担保的规则处理。为便于参照适用,笔者将《民法典担保制度解释》关于担保效力的相关规定汇总如下:
表9: 《民法典担保制度解释》关于担保效力的规定
虽然上述《民法典担保制度解释》分不同的情况对于公司提供担保的效力作出明确的规定,司法实践参照前述规定对于债务加入效力问题的认定规则也相对趋于统一。但由于实践情况的千差万别,在规范的具体适用时仍有所区别,笔者针对“影响债务加入效力的重要因素” 以及“债务加入无效的民事责任承担”两个重点问题,选取司法实践中具有典型意义的案例具体分析如下:
(1)法定代表人越权代表公司订立债务加入合同的,债权人善意与否需参照公司关联担保和非关联担保的效力标准来认定
《最高人民法院民法典担保制度司法解释理解与适用》(下称“《担保制度解释理解与适用》”)中对于公司法定代表人越权担保的效力问题,区分了“关联担保”和“非关联担保”两种情况,对于股东(大)会决议或是董事会决议是否符合“适格决议”的标准作了明确分析,具体如下:
表10: 关联担保和非关联担保决议是否适格的情形
对于关联担保,根据《公司法》第16条的规定必须经股东(大)会决议,法定代表人未经股东(大)会决议的构成越权代表。对于非关联担保,实务中往往存在问题的是“公司章程规定的决议机关与实际作出决议的机关不同”,此时,债权人善意与否的问题该如何认定呢?《担保制度解释理解与适用》对于前述情况也分别作出阐释。概言之,对于公司章程规定由董事会决议的,根据“举轻以明重”的解释规则,股东会决议当然适格。而对于章程规定由股东会(大)决议,实际上由董事会作出决议的,《民法典担保制度解释》未沿袭《九民会议纪要》关于相对人仅负形式审查义务的规定,而是规定相对人负有合理审查义务,包括审查章程的义务,在章程明确规定对外担保需由股东会或股东大会决议的情况下,法定代表人仅提交董事会决议的,债权人不属于善意相对人。
参照上述《担保制度解释理解与适用》对于担保效力问题的规定,当债务加入人为公司时,债权人也应注意审查公司章程规定的决议机关,否则可能有债务加入无效的风险。司法实践中,由于决议不适格导致的债务加入效力问题的纠纷颇多,自《民法典担保制度解释》颁布后,司法领域基本参照上述情况裁决。
参考案例
(2)如公司为其全资子公司开展经营活动提供债务加入以及公司为其直接或间接控制的公司开展经营活动向债权人提供债务加入是否需要内部机关决议
根据《九民会议纪要》第19条第2款的规定,公司为其直接或间接控制的公司开展经营活动向债权人提供担保无须机关决议。而《民法典担保制度的解释》第八条将其改为“公司为其全资子公司开展经营活动提供担保,即便公司未依照公司法关于公司对外担保的规定作出决议的,担保仍有效”。关于前述两种无须机关决议的例外情况,司法实践中并非严格按照文义要求裁决,而是根据不同案件的实际情况兼顾“公司利益原则”作出实质性认定。
表11:两种无须机关决议的例外情况参考案例
虽然上述案例并未严格按照法律规定的形式要件对债务加入或担保行为是否需要决议作出判定,但是在民法典时代背景下,债权人对债务加入人提供债务加入是否具备有效的公司内部决议应更为充分地履行“合理审查”义务。债务加入及担保无须公司内部决议的例外情形非常明确,可以预估的是,债务加入效力认定的裁判口径将趋于一致。
(3)境内上市公司作为债务加入方的特殊情形
境内上市公司属于公众公司,涉及众多投资者的利益。因此,《民法典担保制度解释》第九条及《九民会议纪要》第20条均明确规定对上市公司提供担保的生效条件包括履行内部程序。参照境内上市公司担保相关规则,上市公司拟达成有效的债务加入亦需要履行内部程序、满足特定要求。结合《民法典担保制度理解与适用》的解析,对于境内上市公司作为债务加入方的三种特殊情形总结如下:
其一,参照《民法典担保制度解释》第9条的规定,境内上市公司提供债务加入不仅需要依据《公司法》第16条的规定提供股东大会或董事会的决议,还需要对决议公开披露。实际操作中,如债权人未审查是否同时满足前述两个条件,相应的后果也有所不同。具体如下:
需特别说明的是,境内上市公司对外担保,虽然进行了公告,但公告中并未表明经股东大会或董事会决议通过的内容,该担保对境内上市公司不发生效力。根据《担保制度理解与适用》之阐释,如事实上担保事项未经上市公司董事会或股东大会决议通过,并且公告信息中亦不包括该担保已经前述决议通过的内容,而仅有该上市公司同意为某债务人的多少债务担保的公告,虽然有公告,但是该公告对上市公司不发生效力。不过,如担保事项事实上未经决议通过,但是上市公司在公告信息中虚假陈述其已经董事会或股东大会决议通过,该担保对于上市公司发生效力。同理,如债务加入未经上市公司董事会或股东大会决议通过,上市公司公告仅作出上市公司同意债务加入的意思表示,但未明确表明该债务加入已经董事会或股东大会决议通过的,该债务加入无效。
参考案例
其二,《民法典担保制度解释》第八条规定的三种无须机关决议有效的情形,上市公司不适用其中的(二)公司为其全资子公司开展经营活动提供担保;(三)担保合同系由单独或者共同持有公司三分之二以上对担保事项有表决权的股东签字同意。因此,如上市公司在前述两种情况下提供债务加入,仍需决议及披露。
参考案例
其三,根据《民法典担保制度解释》第9条第2款的规定以及《担保制度理解与适用》之阐释,在担保合同对境内上市公司不发生效力的情况下,境内上市公司既不承担担保责任,也不承担赔偿责任。上市公司与封闭公司在担保无效的法律后果上具有本质区别。在《民法典》施行后,相对人与境内上市公司订立担保合同,如该担保合同无效,那么上市公司既不承担担保责任,也不承担任何赔偿责任。需要说明的是,根据《民法典时间效力规定》第2条的规定,前述规定不具有溯及力。在《民法典》施行前,如担保合同被认定为无效的,境内上市公司应当视情况承担不超过主债务人不能履行部分的二分之一或三分之一的民事赔偿责任。同理,上市公司债务加入无效的情况下,亦应区分事实发生在《民法典》生效前还是生效后,判断上市公司责任承担问题。
参考案例
03 债务加入无效的民事责任承担
根据《九民会议纪要》第20条、第23条的规定,债务加入因欠缺公司决议程序而不具有法律约束力后的民事责任可以参照担保无效的规定处理。参照《民法典担保制度解释》第17条的规定,主合同有效而债务加入无效的,应当根据债权人与债务加入人的过错,区分不同情形确定各方应承担的民事责任。
在司法实践中,法院倾向于根据各方当时人对债务加入无效的过错程度酌定分配相应责任,各方当事人均存在过错且难分主次的,一般平均分担责任。而对于专业投资机构或金融机构,由于本身具备一定的行业管理能力和经验,如存在未审查机关决议的情况,有法院认定投资机构承担主要责任。
参考案例
四、思考与启示
基于《民法典》及《民法典担保制度解释》对于债务加入制度的规定以及前文债务加入制度在司法实践领域的裁判规则,我们对于实务中如何应用债务加入及注意事项总结如下:
1. 债务加入的约定需准确、明晰。因债务加入与连带责任保证、债务转移、第三人履行债务、第三人代为履行等制度在存在相似性的又存在一定的差异,故债权人、债务人及第三人在作出意思表示及签署相关书面文件时,应准确表达各方真实意思,准确使用债务加入、保证担保、代为履行、债务转移等法律概念,避免因措辞不准确、不恰当而导致自身权益受到不利影响。另外,在所有形成债务加入法律关系的合意中,债权人、债务人与第三人之间的三方债务加入协议是效力最为确定、产生纠纷可能性最小的一种合意形式,在司法实践中也是最能够获得认可的一种债务加入协议形式。因此,建议由债权人、债务人、第三人签署三方的债务加入协议。
2. 债务加入人的追偿权需有明确的书面协议。第三人在债务加入中的追偿权尚存争议,从尽量明晰各方权利义务关系、减少纠纷的角度出发,我们建议在第三人加入债务之前,应与债务人一并明确约定第三人追偿权的享有和行使问题,否则第三人可能会面对实际履行债务后无法向债务人追偿的情况,导致自身利益损失。从债权人角度出发,还可以通过约定第三人追偿权不得作为债务人或者第三人抗辩理由的方式,避免第三人追偿权问题可能对于债权安全造成的影响。
3. 公司作为债务加入人的,需注意审查公司章程规定的内部决议机关。前文已述及,《九民纪要》第23条规定了法定代表人以公司名义表示加入债务的效力问题参照该纪要关于公司为他人提供担保的有关规则处理,而该纪要关于公司为他人提供担保的有关规则中提出了在关联担保、非关联担保的不同情况下债权人对提供担保的公司决议的审查义务,且债权人是否尽到审查义务将直接影响到公司对外担保效力。有鉴于此,我们建议,在拟加入债务的第三人为公司的情况下,从债权人角度而言,应确认第三人已经参照《九民纪要》第23条之规定履行了必要的公司内部决议程序。具体来说,如公司为履行股东或实际控制人的债务而加入债务,应审查公司章程和相应的股东(大)会决议,审查重点包括:股东(大)会决议中是否排除前述关联股东表决权,表决权比例是否达到法律及章程规定,决议是否具备有效的形式要件等。对于公司加入股东、实际控制人以外的非关联方之债务的,债权人应当首先审查第三方公司的公司章程,加入债务由股东(大)会决议抑或是董事会决议,表决权比例、通过人数要符合公司章程的规定等。债务加入人为上市公司时,应重点审查其披露债务加入事项的公告信息。另外,债权人也应注意审查是否存在《民法典担保制度解释》第8条规定的债权人不负有审查公司决议义务的情形。
4. 对于上市公司提供债务加入的,应严格审查公告及决议等事项。当上市公司提供债务加入时,不仅需依据《公司法》由董事会或股东大会决议,而且还要对决议公开披露。上市公司董事会或者股东大会审议批准的债务加入,必须在证券交易所的网站和符合中国证监会规定条件的媒体及时披露,披露的内容包括董事会或者股东大会决议、截止信息披露日上市公司及其控股子公司承担债务的总额等信息,并明确表明该债务加入已经董事会或股东大会决议通过。另外,要注意部分免除决议情形并不适用于上市公司,即上市公司为其全资子公司开展经营活动提供债务加入或债务加入合同系由单独或者共同持有公司三分之二以上对该事项有表决权的股东签字同意的,上市公司依然要根据《公司章程》的规定出具相关决议。
结语
《民法典》正式将债务加入制度明文入典,填补了债务承担制度立法上的空白,为司法实践中妥善处理相关纠纷提供明确的法律依据和适用支撑,也满足了日益更新变化的市场经济交易模式之需求。在融资领域,债务加入作为一种有效的增信手段,其能保障债权人债权实现,相信债务加入未来在商业领域可适用的空间会越来越大。不过,从防范交易风险的角度考虑,我们建议相关企业在签订债务加入协议时要高度重视合同效力及风险防范,以减少不必要的纠纷,维护自身合法权益。
联系我们

咨询热线:021-61853895
电子邮件:info@kunlanlaw.com
邮政编码:200041
网址:www.kunlanlaw.com
地址:上海市静安区成都北路333号招商局广场北17楼