

引言
为保障投资人的利益实现,融资合同中通常约定相应的增信措施。作为一种典型的增信措施,差额补足文件是指在基础资产不足以根据交易文件的约定在相应兑付日支付完毕当期逾期收益或应偿还本金时,由差额付款承诺人对差额部分承担补足义务的特别安排。通常,差额补足文件包括差额补足承诺函以及差额补足协议等形式。
实践中,关于差额补足文件的性质与效力存在较大的争议,本文拟结合司法实践中的典型案例具体分析之。
一、差额补足文件的法律性质
法律是社会实践发展的产物。随着融资交易中以提供差额补足文件作为增信措施的现象越来越多,相关纠纷也日益频发。为回应实践需求,《全国法院民商事审判会议纪要》(下称“《九民纪要》”)以及《最高人民法院关于适用<中华人民共和国民法典>有关担保制度的解释》(下称“《担保制度解释》”)等均对差额补足文件的法律性质作出了相应的规定。
(一) ►规范梳理
根据《九民纪要》第91条的规定,对于差额补足文件性质的界定应当遵循意思自治原则,即根据双方真实意思表示认定实际的法律关系。《担保制度解释》承袭前述基本原则,将差额补足文件的性质具体界定为以下三类:(1)具有提供担保的意思表示的,认定为保证;(2)具有加入债务或者具有与债务人共同承担债务等意思表示的,认定为债务加入;(3)当差额补足文件不从属于主交易合同,具备合同独立性时,认定为独立合同。
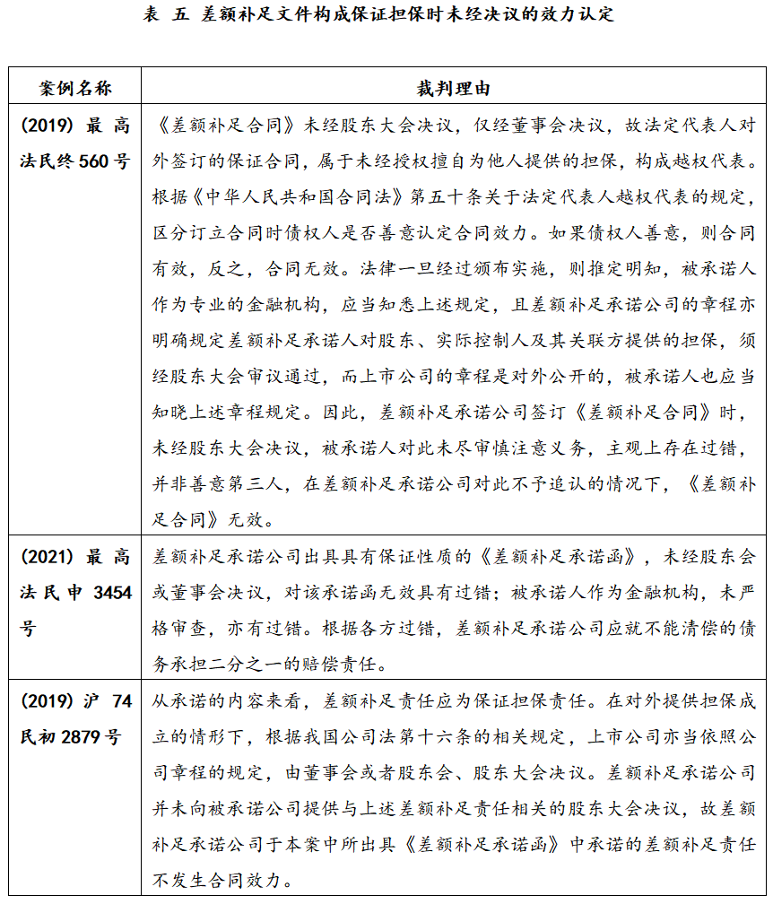
(二) ► 司法实践
基于前述司法案例可以发现,实践中,法院通常根据差额补足文件的内容综合合同解释方法具体确定其意思表示。具体言之,如果差额补足文件表明差额补足义务具有债务从属性,则一般倾向于认定为保证担保;如果差额补足文件的内容具有加入债务或者具有与债务人共同承担债务等意思表示的,认定为债务加入;当差额补足文件不从属于主交易合同,具备合同独立性时,认定为独立合同。
承上所述,差额补足文件在实践中可能被认定为保证、债务加入或独立合同。实践中,公司对外出具差额补足文件的,其法律效力如何?是否需要经过决议机关决议?
(一) ►构成保证担保时
1. 规范文件
根据《公司法》第十六条的规定,公司提供担保时,需经决议机关决议。不过,《九民纪要》第19条规定了公司提供担保时无须机关决议的例外情形。《九民纪要》颁布后,第19条在实践中引起了较大的争议。为弥补相应漏洞,《担保制度解释》第八条对此进行了限缩。鉴于《九民纪要》不是司法解释,不能作为裁判依据进行援引。《担保制度解释》实施后发生的相关纠纷应当适用《担保制度解释》第八条的规定。
2. 司法实践
3. 裁判小结
根据前述规定及实践,可以发现,差额补足文件认定为保证担保的,根据《公司法》第十六条的规定,公司提供担保需要履行决议程序,但符合《担保制度解释》第八条规定的除外。因而,如差额补足文件被认定为保证担保,但差额补足义务人出具差额补足文件时未就此作出内部决议,且不具有《担保制度解释》第八条所列之无须决议之情形的,该差额补足文件将被认定为无效。
(二) ► 构成债务加入时
1. 规范文件
债务加入,亦称并存的债务承担,系指第三人加入既存的债务关系中,与原债务人对债权人并负同一之债务。我国《民法典》第五百五十二条新增了债务加入制度。根据该条规定,第三人加入债务之后,原债务人并不退出债之关系,与第三人共同对债务承担连带责任。
此外,根据《九民纪要》第23条及《担保制度解释》第十二条均规定了债务加入准用担保规则。因而,债务加入必须以公司股东(大)会、董事会等公司机关的决议作为授权的基础和来源。
2.司法实践
3.裁判小结
根据前述规定及司法实践,可以发现,最高人民法院(2019)最高法民终1438号民事判决书认为,由于债务加入较之于保证的法律责任更重,在现行立法未就债务加入的生效要件作出明确规定的情况下,法院类推适用法律关于上市公司为其股东提供保证的相关规定来认定其效果归属,法律依据充分,亦符合“举轻以明重”的法律解释方法。
不过,上海市高级人民法院(2021)沪民终270号民事判决书则认为,如果差额补足文件订立时,并无相关法律规定债务加入需经股东会或董事会决议后才产生效力的,由于民法领域,法无禁止即可为。故要求当事人在法律没有明确规定的情况下,就按未来才制定的新法律、新司法解释去签订合同,显然会明显减损当事人合法权益,增加当事人法定义务或背离当事人的合理预期。故根据差额补足文件作出时的法律规定,未提供公司股东会或董事会决议而迳行作出差额补足承诺文件,并不影响其差额补足承诺的效力。
(三) ► 构成独立合同时
1.司法实践
2.裁判小结
根据前述规定及司法实践,可以发现,差额补足文件认定为认定为独立合同的,目前司法实践并无明确要求义务人出具内部决议。不过为审慎起见,我们建议权利人仍需对义务人章程等文件进行事先审查,以确认协议的签署履行了章程等文件要求的内部决策程序。
三、差额补足文件无效的法律后果
(一) ►规范文件
差额补足文件需要履行内部决议程序但未履行的,应认定为无效。根据《担保制度解释》第十七条的规定:(1)债权人与担保人均有过错的,担保人承担的赔偿责任不应超过债务人不能清偿部分的二分之一;(2)担保人有过错而债权人无过错的,担保人对债务人不能清偿的部分承担赔偿责任;(3)债权人有过错而担保人无过错的,担保人不承担赔偿责任。(4)主合同无效导致第三人提供的担保合同无效,担保人无过错的,不承担赔偿责任;担保人有过错的,其承担的赔偿责任不应超过债务人不能清偿部分的三分之一。此外,《担保制度解释》第十二条规定了债务加入准用担保规则。
(二) ► 司法实践
总结前述司法实践可以发现,实践中,法院普遍认可债务加入准用担保规则。因而,就债务加入无效时,法院通常根据各方的过错考量相应的责任承担。实践中,法院认为债务加入无效的,担保人承担的责任通常不超过债务人不能清偿部分的1/2。根据前述实践似乎可以认为,如果债务加入无效系因三方过错所致的,法院倾向于认定担保人承担的责任通常不超过债务人不能清偿部分的1/3。
结语
作为一种常见的增信措施,差额补足文件在融资实践中被广泛运用。近年来,《九民纪要》及《担保制度解释》的相继出台为差额补足文件的性质界定、法律适用等提供了较为明确的指引。本文从立法与司法两个角度出发,较为系统的梳理了差额补足文件的法律性质、法律效力及无效后果。
就差额补足文件的性质而言,(1)如果差额补足文件表明差额补足义务具有债务从属性,则一般倾向于认定为保证担保;(2)如果差额补足文件的内容具有加入债务或者具有与债务人共同承担债务等意思表示的,认定为债务加入;(3)如果差额补足文件不从属于主交易合同,具备合同独立性的,认定为独立合同。
就差额补足文件未经决议的法律效果而言,(1)如差额补足文件被认定为保证担保,但差额补足义务人出具差额补足文件时未就此作出内部决议,且不具有《担保制度解释》第八条所列之无须决议之情形的,该差额补足文件将被认定为无效;(2)如差额补足文件被认定为债务加入的,参照担保规定;(3)如差额补足文件被认定为独立合同的,目前并无明确要求义务人出具内部决议的相关规定。
就差额补足文件无效的法律后果而言,(1)债权人与担保人均有过错的,担保人承担的赔偿责任不应超过债务人不能清偿部分的二分之一;(2)担保人有过错而债权人无过错的,担保人对债务人不能清偿的部分承担赔偿责任;(3)债权人有过错而担保人无过错的,担保人不承担赔偿责任;(4)主合同无效导致第三人提供的担保合同无效,担保人无过错的,不承担赔偿责任;担保人有过错的,其承担的赔偿责任不应超过债务人不能清偿部分的三分之一。
联系我们

咨询热线:021-61853895
电子邮件:info@kunlanlaw.com
邮政编码:200041
网址:www.kunlanlaw.com
地址:上海市静安区成都北路333号招商局广场北17楼