

编者按
2022年新冠疫情突如其来,上海的疫情给上海的企业和经济发展带来重大的影响,根据统筹考虑疫情防控和经济社会发展要求,目前上海市各行各业的复工复产正在有序推进。为了全力应对疫情带来的影响,国家部委及上海市相关部门、各区出台了相应的优惠扶持政策,同时上海高院也出台了涉新冠疫情案件的法律适用意见。经系统整理、研究和分析,本所特推出“复工复产专题”,包括政策支持和法律分析两个方面,以期对支持企业发展优惠政策和新冠疫情的法律适用做全面的整理和分析,便于企业和个人更好地适用政策,维护自身的合法权益。
“上海市复工复产-政策支持”系列文章,分金融、科创、医药、文旅会展、租赁和劳动六个板块,对近期上述领域的优惠政策进行系统梳理,便于相关企业能够知晓政策、理解政策和适用政策,促使政策落地。可以预见的是,解封后因新冠疫情而导致的商事领域纷争会不断涌现,为了让更多人理解新冠疫情的法律性质、法律适用及其对各行各业的法律影响,“上海市复工复产-法律分析”系列文章包括新冠疫情的法律性质、法院裁判指导意见、对融资合同、建设工程施工合同、租赁合同、对赌协议的影响以及在新冠疫情背景下的应对意见和建议。以上,供各位同仁参阅。如有不当之处,请斧正。
随着新冠疫情的扩散,政府为防控疫情采取了居家隔离、交通管制等多种疫情防控措施。受新冠疫情及其防控措施影响,相关企业在短期内遭受了较为严重的冲击。投融资领域,资金提供方为降低风险,通常约定相应的违约触发机制。在此背景下,实践中的争议焦点在于,融资方能否以新冠疫情为由主张不可抗力或情势变更。
本文结合相关法律法规、政策文件以及司法实践,首先分析了新冠疫情的法律定性;其次,本文以融资合同中常见的“重大不利影响”约定以及融资对赌约定为切入点,剖析新冠疫情对融资合同的影响;最后,本文就新冠疫情背景下融资合同的风险防范提出相应的对策建议。
一、新冠疫情的法律定性
实践中,受新冠疫情及其防控措施影响的,受影响方可根据实际情况主张构成不可抗力或情势变更。
(一)新冠疫情与不可抗力的界定
01.规范梳理
02.规范总结
根据前述规定,不可抗力是指不能预见、不能避免且不能克服的客观情况。因疫情或者疫情防控措施致使合同不能履行的,可以构成不可抗力。适用不可抗力的法律效果是:(1)可以部分或者全部免除责任。(2)因不可抗力致使合同目的无法实现的,当事人可以解除合同。
不过,法院在认定因果关系时,通常考虑疫情发生时间、发展期间、严重程度、地域范围等对合同履行的实际影响,考虑到疫情防控分区管理下封控区、管控区、防范区等区域的封控措施强度以及不同行业、不同纠纷受人员流动限制的影响程度等因素,进行综合判断。
(二)新冠疫情与情势变更的界定
01.规范梳理
02.规范总结
根据前述规定,情势变更是指合同成立后,合同的基础条件发生了当事人在订立合同时无法预见的、不属于商业风险的重大变化,继续履行合同对于当事人一方明显不公平的,受不利影响的当事人可以与对方重新协商;在合理期限内协商不成的,当事人可以请求人民法院或者仲裁机构变更或者解除合同。
受疫情或者疫情防控措施影响,如果合同虽然仍有可履行性,但继续履行合同对一方当事人明显不公平的,受影响方有权在合理期限内与对方协商,协商不成的,有权请求法院变更或者解除合同。
(三)不可抗力与情势变更的区分
实践中,受新冠疫情及防控措施影响,受影响方可以主张不可抗力或情势变更。基于前述分析可以发现,不可抗力与情势变更的主要区别在于,前者的发生不能预见、不能避免、不能克服;后者的发生不能预见、不能承受。具体言之,二者区分如下:
01.严重程度不同
不可抗力难以预见且无法避免或无法克服,乃至根本无法履行;而情势变更并非无法避免或克服,但继续履行成本较高。
02.法律效果不同
不可抗力可以免除当事人的责任,致使根本违约时可以解除合同。而情势变更是以危险在当事人之间的公平分担为目的,其法律效果是合同变更或者解除,并不当然产生责任免除的效果。
03.适用范围不同
不可抗力不仅可适用于合同责任,还可适用于侵权责任等民事责任。情势变更仅适用于合同责任。
04.权利行使不同
不可抗力的行使履行相关的通知和证明义务即可。情势变更需要当事人向法院或仲裁机构请求以此变更或解除合同,并交由法院或仲裁机构判断。
二、新冠疫情是否构成融资合同中约定的
“重大不利影响”事件
企业融资通常包括债权融资和股权融资两种方式。此类合同中,为维护出借人/投资人的合法权益,通常约定借款人/目标公司的财务经营状况未发生重大不利影响。然而,新冠疫情的发生是否属于“重大不利影响”通常成为实践中的争议焦点。
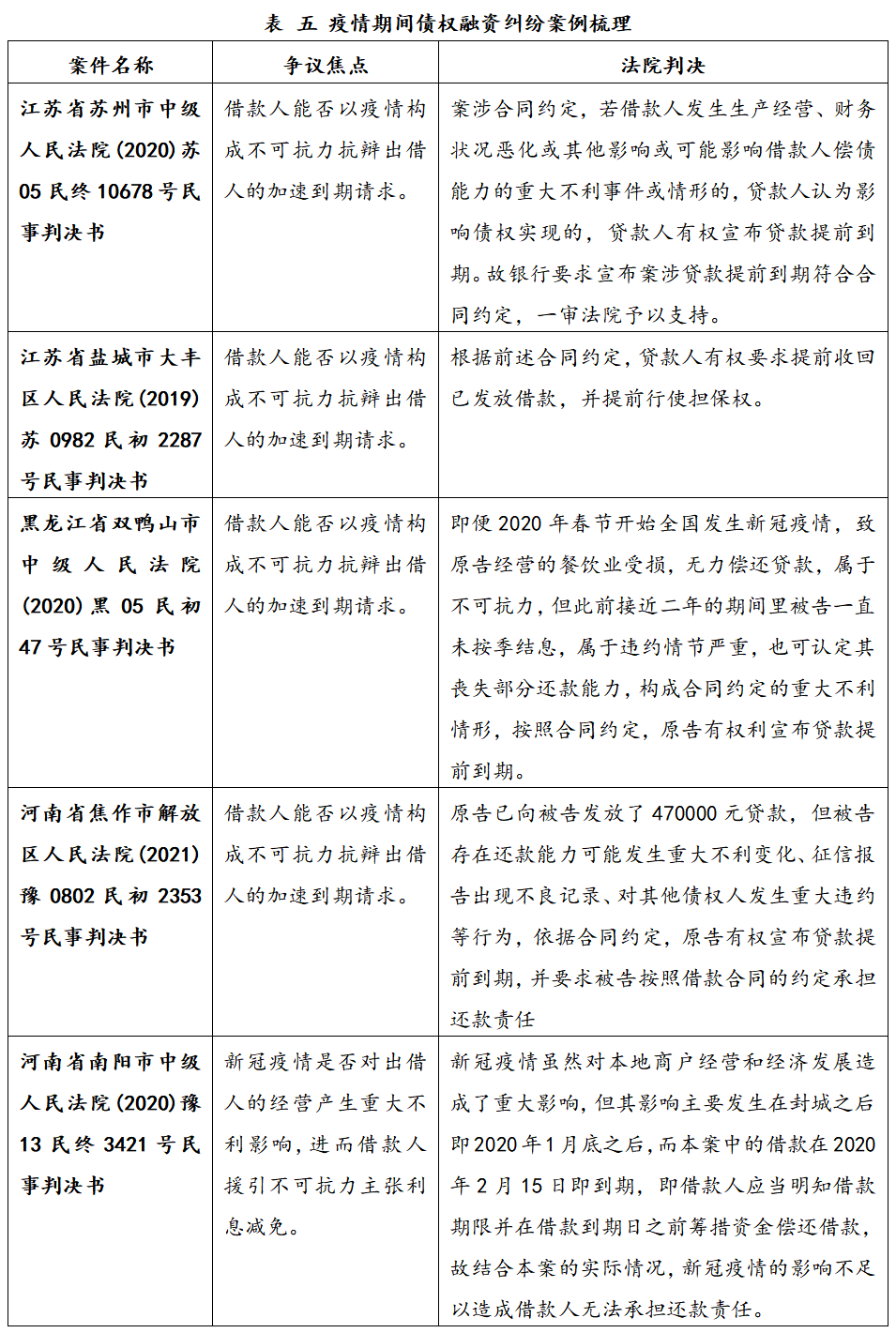
(一)债权融资
债权融资中,为保证出借人的资金安全,通常约定借款人发生生产经营困难、财务状况恶化或者其他影响借款人偿债能力的重大不利事件或情形的,出借人有权加速到期提前要求还款或者撤销融资额度。
受新冠疫情及其防控政策影响,企业无法动工,且物流难以正常运转。企业的资产状况、财务状况或经营状况通常也因之遭受相应的影响。因而,需要关注的是出借人能否以疫情为由主张债务人发生了重大不利影响,进而加速到期提前要求还款或者撤销融资额度?
01.政策文件
在当前疫情防控背景下,国家及上海市相关部门也出台了相关政策措施,加大对重点领域、困难行业中小微企业支持力度,促进中小企业平稳健康发展。根据相关规定,借款人受疫情影响不能按时还款的,法院应当审慎审查加速到期、解除合同等主张,力促双方达成和解,对还款事宜做进一步的展期安排。
02.司法实践
司法实践中,我们理解,受疫情影响企业经营不善逾期还款的,法院并非一律认为出借人可基于“重大不利影响”条款主张提前还款。实践中,法院通常审查疫情的发生与借款人发生违约行为的时间关联性等因素,判断疫情是否构成不可抗力、是否对企业的生产经营活动造成了重大不利影响。不过,如果借款人经营状况恶化与新冠疫情及其防控措施无关,则法院倾向于认为出借人可基于“重大不利影响”条款主张提前还款。此外,即便受新冠疫情构成不可抗力,但借款人在此之前已经存在严重违约,也可认定其丧失部分还款能力,构成合同约定的重大不利情形。
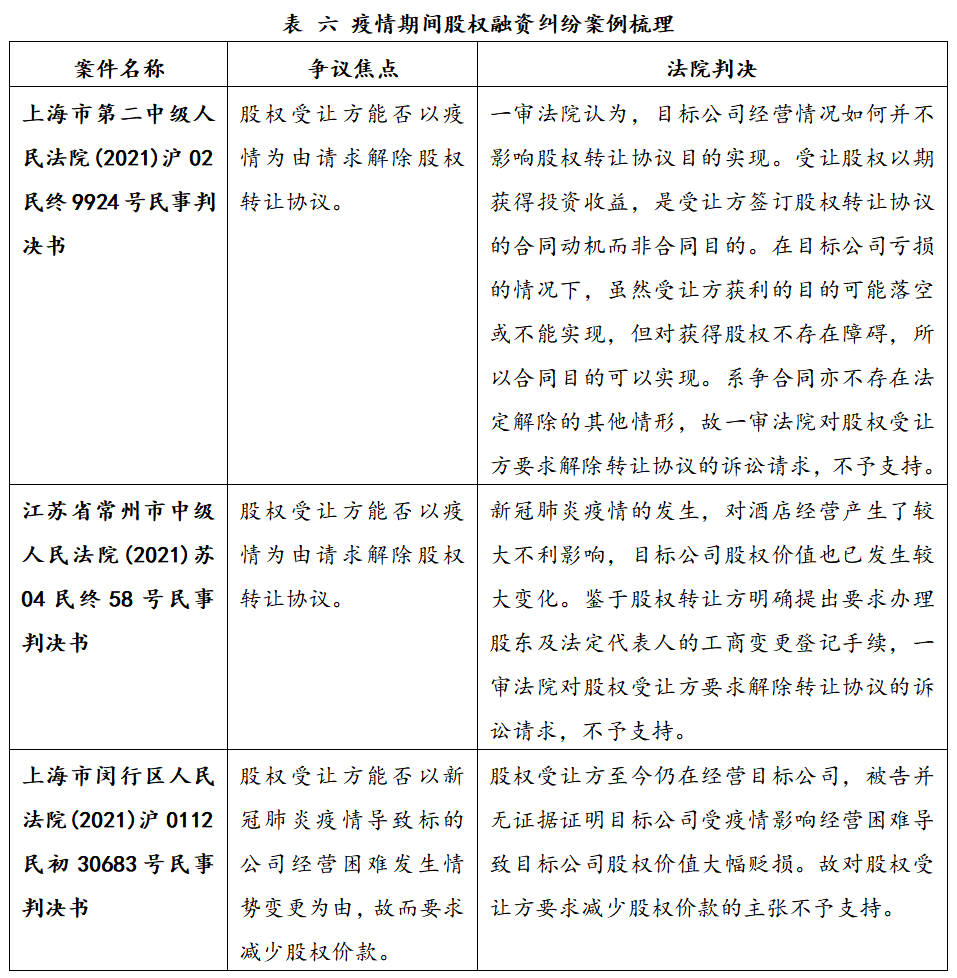
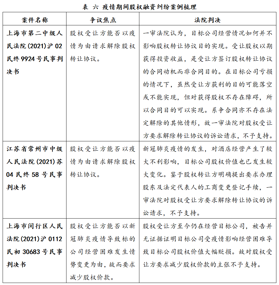
(二)股权融资
股权融资中,融资合同中通常约定除非投资人特别豁免,否则投资人进行交割和付款前目标公司没有发生重大不利变化或者重大不利影响的事件。由此产生的问题是,新冠疫情是否构成此类协议中的“重大不利影响”。投资人或收购方能否以此为由拒绝履行付款、交割义务或要求解除合同?
通过检索案例可以发现,司法实践中,因受疫情影响致使目标公司经营状况不善,股权受让方以不可抗力或情势变更为由主张解除合同或者减少价款的,法院通常综合考虑合同目的、疫情与目标公司经营状况之间的因果关系进行综合判定。整体而言,我们理解,法院对于此类纠纷通常持审慎态度,除非主张受影响方充分举证发生不可抗力或情势变更事件,且该等事件与目标公司经营状况不善具有直接因果关系,否则该等主张难以得到法院支持。
实现的影响
融资合同中通常伴有对赌条款。对赌是指投资方与融资方在达成股权性融资协议时,为解决交易双方对目标公司未来发展的不确定性、信息不对称以及代理成本而设计的包含了股权回购、金钱补偿等对未来目标公司的估值进行调整的协议。
(一)合同约定
为保障投资人的投资利益,各方通常在融资合同中约定对赌目标无法实现时的业绩补偿或回购条款。
受新冠疫情影响,通常发生目标公司经营不善、无法实现对赌目标的情形。此时实践中的争议焦点在于能否援引不可抗力或者情势变更抗辩。
(二)司法实践
通过检索案例我们发现,司法实践中,法院并非一律认定新冠疫情构成不可抗力,通常就个案情况具体分析。如果新冠疫情的发生与公司业绩实现无关或者根据行业的特点,疫情的发生对于业绩目标的实现没有实质性影响的,不排除法院认为这属于正常商业风险的可能性。
相反,确有证据证明新冠疫情的发生致使合同履行的基础条件发生了当事人在订立合同时无法预见的、不属于商业风险的重大变化的,不排除法院认定构成情势变更的可能性。
四、新冠疫情背景下融资合同风险防范建议
基于前述分析可以发现,新冠疫情及其防控措施对企业的生产经营活动产生了较大的影响。实践中,融资合同中通常约定相应的风险触发机制以确保资金安全及投资收益。疫情防控背景下,国家及上海市相关部门也出台了相关政策措施,加大对重点领域、困难行业中小微企业支持力度,促进中小企业平稳健康发展。因而,法院在审理此类纠纷时,通常会综合考量严守合同约定与助力中小企业健康平稳发展之间的平衡,审慎处理相关纠纷。
针对新冠疫情持续流行的背景,我们建议,融资合同的设计应当充分考虑新冠疫情对企业生产经营活动的影响,细化相关处理机制。
(一)违约责任条款
建议各方优化违约责任条款,明确在特定事件发生时的协商机制。确保各方及时采取相应的补救措施或止损措施,避免损失的进一步扩大。
(二)不可抗力条款
建议各方在融资合同中约定不可抗力的概念及范围,明确规定新冠疫情及其防控措施构成不可抗力事件,并明确细化不可抗力的法律后果。
(三)通知义务履行
建议各方在融资合同中明确通知条款。确保在新冠疫情对合同履行造成影响时,受影响方及时书面通知对方。通知的内容包括但不限于有关不可抗力的主张、受新冠疫情及其防控措施影响的时间、范围、程度以及自身已经采取的减损措施等。
(四)诉讼证据准备
受影响方应当留意政府部门出台的相关政策文件,保留相应的不可抗力证明文件,并留存相关证据材料,为后续可能发生的诉讼进行准备。
联系我们

咨询热线:021-61853895
电子邮件:info@kunlanlaw.com
邮政编码:200041
网址:www.kunlanlaw.com
地址:上海市静安区成都北路333号招商局广场北17楼